采购项目
图书馆2026年期刊装订采购公示
- 文:图书馆
- 日期:2025-12-24
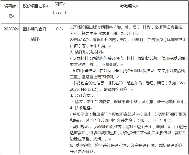
为充分调研市场供给及使用情况,我院拟对图书期刊合订装订项目进行市场调研,欢迎能提供此产品的厂家或经销商参与调研。

方案递交截止时间:自公告发布之日3个工作日内(含发布当日)
联系地址:大连大学附属中山医院图书馆
联系人:丁老师
联系电话:0411-628936218
一、报名要求:
1、下载填写《报名表》(点击最下方下载查看)
2、将资质按照要求顺序准备好后按顺序扫描成一个彩色PDF文件
3、发送邮件:以“调研编号+项目名称+公司名称”命名发送至271874034@qq.com
二、资质要求:
1、营业执照、税务登记证、组织机构代码证(含三证合一)复印件。(必须包含企业经营范围)
2、法定代表人身份证复印件、法定代表人授权委托书(包含法定代表人和被授权人身份证正方面复印件,且双方签字)
4、销售授权:从生产商到代理商的全套授权,按授权链顺序排列(如有)
5、单一来源证明、软件著作权复印件(单一来源产品须提供)
6、提供材料真实性承诺保证书(点击最下方下载查看)
注:1、以上文件每页均需加盖代理商公章
2、以上文件按照要求顺序准备扫描时请按照以上顺序扫描
(最终解释权归大连大学附属中山医院所有)
附件下载:
