采购项目
2025年度大连大学附属中山医院自助多功能移动电源充电设备摆放项目市场调研公告(第二次)
- 文:服务管理中心
- 日期:2025-12-12
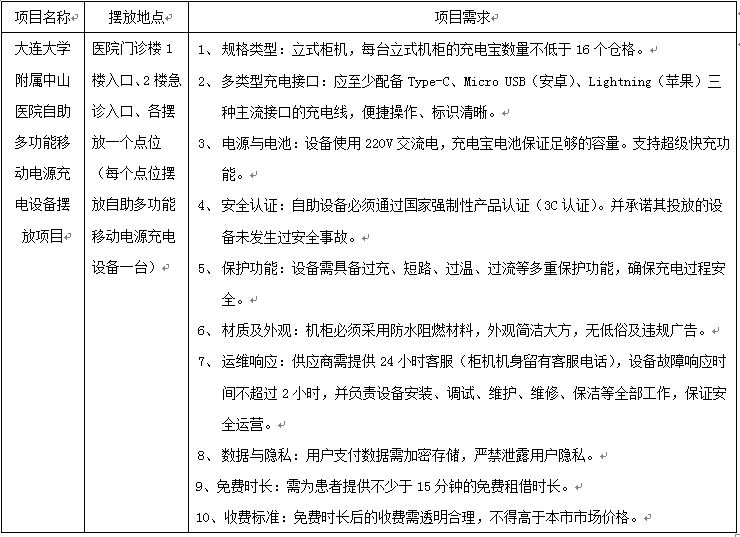
为满足来院就医患者及家属手机充电需要,我院拟对自助多功能移动充电设备摆放项目的服务及使用情况进行市场调研,欢迎能提供此项服务的供应商参与现场调研。

方案递交截止时间:自公告发布之日5个工作日内(含发布当日)
报名材料递交方式、地址:请将一份纸质版材料递交至大连大学附属中山医院行政办公楼四楼 服务管理中心
联系人:于老师
联系电话:0411-62893289
一、报名要求:
下载填写《报名表》、《报价单》、《授权书》、《需求调查表》、《无犯罪承诺书》、《材料真实性承诺书》、《无关联关系证明函》(点击最下方下载查看)
二、资质要求:
将资质材料按照下列要求顺序准备,每页均需加盖供应商鲜章
1、报名表
2、报价单
3、法定代表人身份证复印件
4、法定代表人授权委托书(包含法人和委托代理人员身份证复印件及双方签字)
5、企业营业执照(副本)
6、自助设备生产商营业执照(副本)
7、自助设备安全认证及检验合格报告
8、需求调查表
9、自助设备彩页资料介绍
10、无犯罪承诺书
11、供应商在本项目报名截止时间前未被列入“信用中国”网站(www.creditchina.gov.cn)“失信被执行人”截图
12、供应商在本项目报名截止时间前未被列入“中国政府采购网”(www.ccgp.gov.cn) “政府采购严重违法失信行为信息记录名单”截图
13、材料真实性承诺书
14、无关联关系证明函
附件下载:
